ПОДКЛЮЧИТЬСЯ
ПОМОЩЬ
Подключиться
Заказать услугу
ОНЛАЙН КАССЫ
Расходные материалы
ЗИП для оборудования
Услуги ЦТО
О КОМПАНИИ
КОНТАКТЫ
РЕКВИЗИТЫ
Сертификаты
Политика конфеденциальности
Пользовательское соглашение
Согласие с рассылкой
Политика
КОНТАКТЫ
Личный кабинет
Вход
Регистрация
0
Сравнение
0
Избранное
0
0 р.
Корзина
ОНЛАЙН КАССЫ
Все ОНЛАЙН КАССЫ
Кнопочные кассы с ЛК в интернете
ФР (фискальные принтеры)
Планшетные Кассы
POS - системы
Кассы с эквайрингом
POS комплектующие
ФН
Расходные материалы
ПРОГРАММЫ
Кассовое ПО
Подписка на обновление внутреннего ПО ККТ
Товароучетное ПО
Услуги ЦТО ККТ
ЗИП - запасные части
Платы и электроника
Механика
ЗИП Клавиатуры
Корпусные детали
Тензодатчики (весовые модули)
Блоки питания
Сенсорные стекла, экраны
Пластиковые карты
ОНЛАЙН КАССЫ
ФН
Расходные материалы
ПРОГРАММЫ
Услуги ЦТО ККТ
ЗИП - запасные части
Пластиковые карты
Выберите интересующую вас категорию
Все ОНЛАЙН КАССЫ
Кнопочные кассы с ЛК в интернете
ФР (фискальные принтеры)
Планшетные Кассы
POS - системы
Кассы с эквайрингом
POS комплектующие
POS - моноблоки
Кассовое ПО
Подписка на обновление внутреннего ПО ККТ
Товароучетное ПО
Платы и электроника
Механика
ЗИП Клавиатуры
Корпусные детали
Тензодатчики (весовые модули)
Блоки питания
Сенсорные стекла, экраны
Печатающий механизм
Термоголовки
Валы для принтеров
Главная
Новости
Законодательство
Сроки по молочке
Сроки по молочке
06.12.2021 22:26
Поделиться:
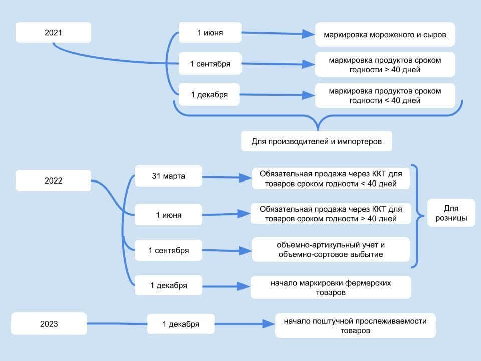
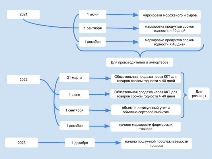
Сроки маркировки молочной продукции и товары которые нужно маркировать.
Вернуться к списку
Другие новости
28 августа 2018, 23:06
Убираем зависание Вики Принт 57
Главная
Каталог
0
Корзина
0
Избранное
0
Сравнение
Мы используем файлы cookie. Продолжив использование сайта, Вы соглашаетесь с политикой использования файлов cookie, обработки персональных данных и конфиденциальности.
Подробнее
Принять